< Previous   Next >

2008 - MX-5 - Body and Accessories

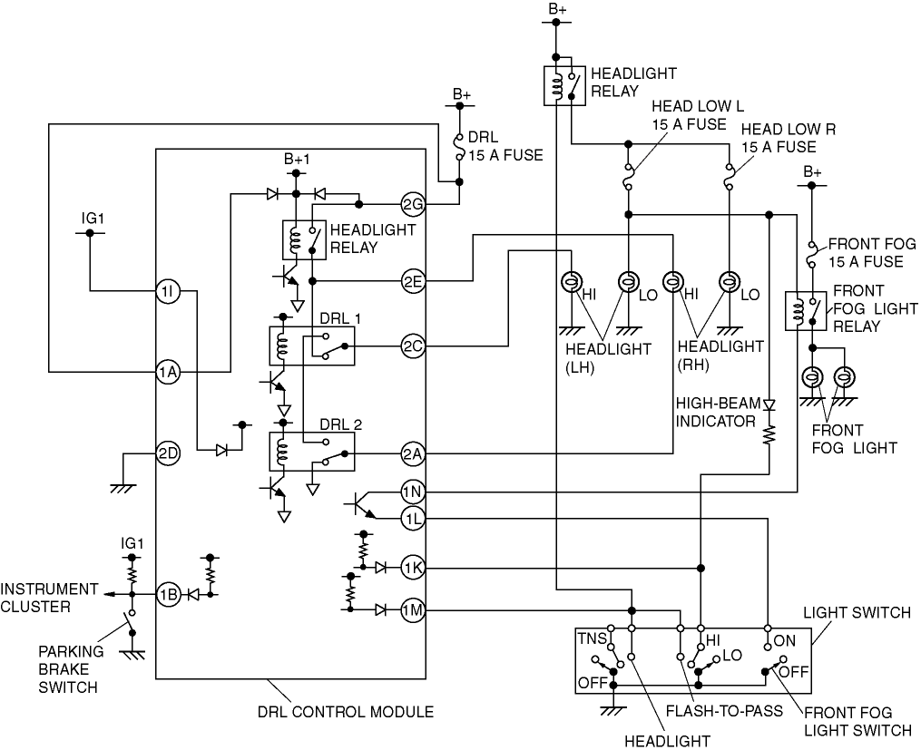
DRL SYSTEM WIRING DIAGRAM



< Previous   Next >
Back to Top
© 2009 Mazda North American Operations, U.S.A.