< Previous   Next >

2008 - MX-5 - Body and Accessories

POWER WINDOW SYSTEM WIRING DIAGRAM [POWER WINDOW SYSTEM]

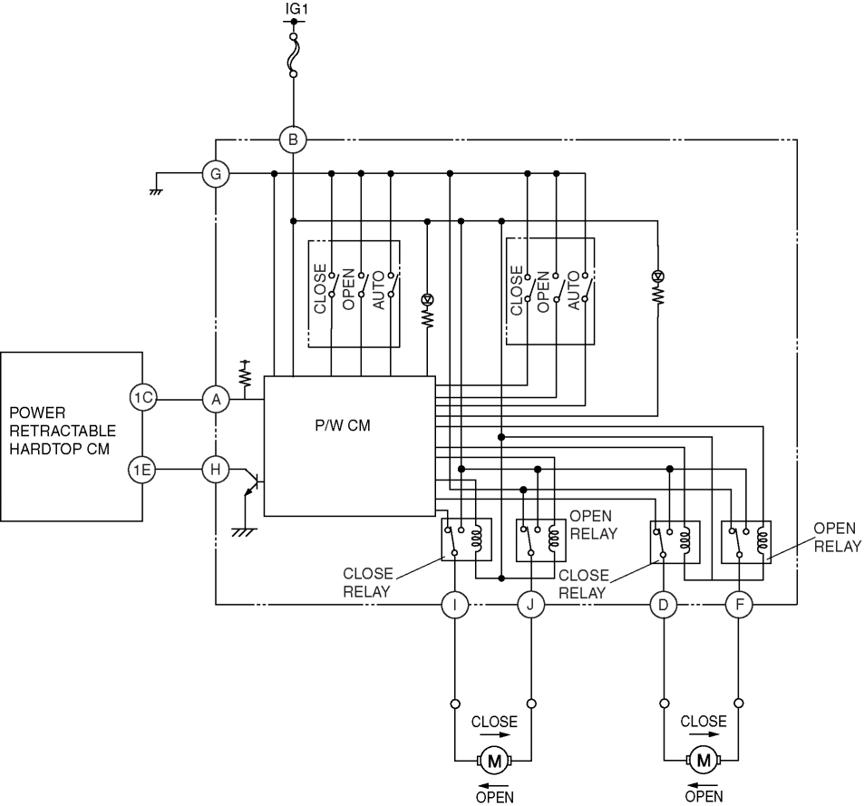
Power Retractable Hardtop Model (with exterior open function)

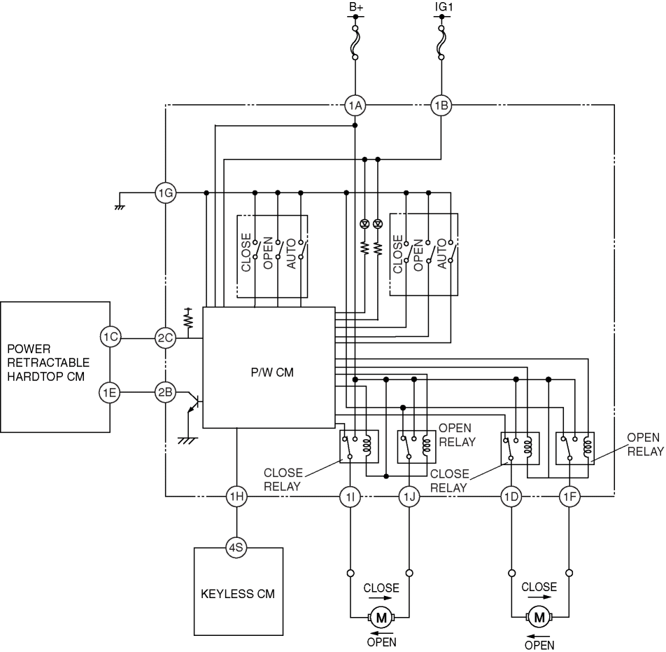
Power Retractable Hardtop Model (without exterior open function)

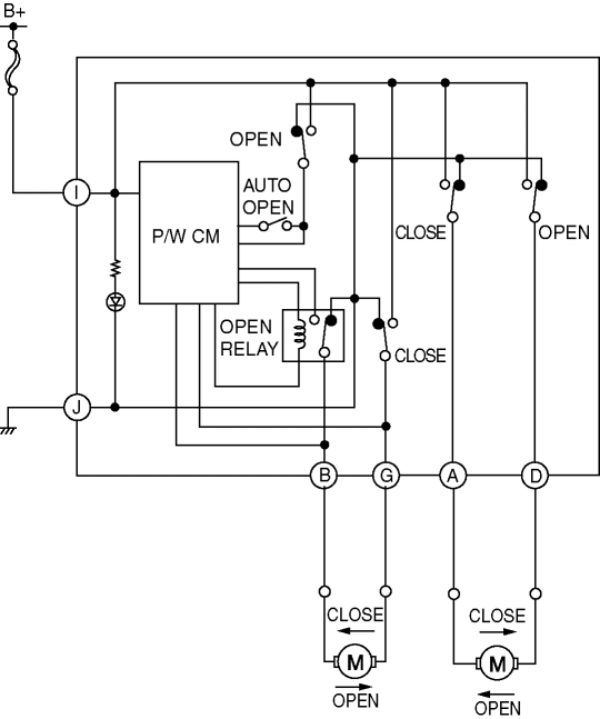
Soft-top Model



< Previous   Next >
Back to Top
© 2009 Mazda North American Operations, U.S.A.